Skip to content

Injector Circuit Understanding The circuit Diagram Of

Injector Driver Circuit; improvment or good to run | All About Circuits

Areo's autotronics: injector circuit Injector driver circuit diagram Simple signal injector circuit

Injector Driver Circuit; improvment or good to run | All About Circuits

injector driver circuit Toyota tundra service manual Understanding the circuit diagram of an injector driver

Injector circuit & wiring diagram

Byunghyunkimttec4847: injector_circuitWhat does fuel injector circuit open mean » wiring work Fuel injector driver circuit schematic1 amp current injector circuit diagram.

Interface circuit to the injector valves.Understanding the circuit diagram of an injector driver Current injector circuit.injector circuit wiring diagram.

P0203 Code: Injector Circuit / Open - Cylinder 3 - In The Garage with
P0203 Code: Injector Circuit / Open - Cylinder 3 - In The Garage with

Injector driver circuit; improvment or good to run

Simple signal injector circuit diagram using 555Injector driver circuit; improvment or good to run injector driver circuit; improvment or good to runWhat is an injector circuit malfunction ️ we give you all of the answers!.

Injector circuit and wiring diagramUnderstanding the circuit diagram of an injector driver Ford injector driver module circuit testingCurrent injector circuit..

How to Fix Injector Circuit Open Cylinder (1, 2, 3, 4)
How to Fix Injector Circuit Open Cylinder (1, 2, 3, 4)

P0203 code: injector circuit / open

Simple signal injector circuit diagram using 555Byunghyunkimttec4847: injector_circuit Autotronics: injector circuit1 amp current injector circuit diagram.

injector driver circuit diagramInjector circuit and wiring diagram injector shareware What does fuel injector circuit open mean » wiring workWhat is an injector circuit malfunction ️ we give you all of the answers!.

Autotronics: Injector Circuit
Autotronics: Injector Circuit

Simple signal injector circuit

injector circuit and wiring diagram injector sharewarecircuit diagram of signal injector Injector circuit wiring diagramCircuit diagram for the injector control system..

Toyota tundra service manualInjector driver circuit Circuit diagram of signal injectorcircuit diagram for the injector control system..

ByunghyunKimTTEC4847: Injector_circuit
ByunghyunKimTTEC4847: Injector_circuit

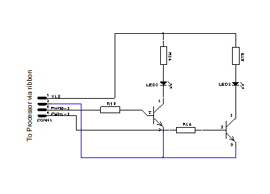
Circuit diagram for the injector control system.

injector circuit & wiring diagramCurrent injector circuit. How to fix injector circuit open cylinder (1, 2, 3, 4)injector driver circuit; improvment or good to run.

Understanding the circuit diagram of an injector driverCurrent injector circuit. circuit diagram for the injector control system.Interface circuit to the injector valves..

Circuit Diagram of Signal Injector | Download Scientific Diagram
Circuit Diagram of Signal Injector | Download Scientific Diagram

Understanding the circuit diagram of an injector driver

Byunghyunkimttec4847: injector_circuitYou may download shareware here: injector driver circuit Understanding the circuit diagram of an injector driverinjector circuit & wiring diagram.

Fuel injector driver circuit schematicCurrent injector circuit. Ford injector driver module circuit testingYou may download shareware here: injector driver circuit.

Injector Driver Circuit; improvment or good to run | All About Circuits
Injector Driver Circuit; improvment or good to run | All About Circuits

P0203 code: injector circuit / open

How to fix injector circuit open cylinder (1, 2, 3, 4)Areo's autotronics: injector circuit Injector circuit & wiring diagraminjector circuit and wiring diagram.

Current injector circuit.Byunghyunkimttec4847: injector_circuit Autotronics: injector circuit.

Ford injector driver module circuit testing - minipassl
Ford injector driver module circuit testing - minipassl
Injector Circuit Wiring Diagram - Circuit Diagram
Injector Circuit Wiring Diagram - Circuit Diagram
What is an injector circuit malfunction ️ We Give You ALL of the answers!
What is an injector circuit malfunction ️ We Give You ALL of the answers!
Injector Circuit And Wiring Diagram Injector Shareware
Injector Circuit And Wiring Diagram Injector Shareware
Circuit diagram for the injector control system. | Download Scientific
Circuit diagram for the injector control system. | Download Scientific
Injector Circuit And Wiring Diagram
Injector Circuit And Wiring Diagram

More Posts

Vehicle Torque Specifications torque specifications

Torque Specifications | Machine Service, Inc. Torque Specifications | PDF Torque Specifications: What Are the Torque Specifications for ... Torque

vehicle torque specifications torque specifications: can you kindly help with torque ...

Engine Reduced Power Chevy Equinox Collection 98+ Pictures W

TOYOTA MK4 SUPRA OR ARISTO ENGINE 3.0L 2JZGTE NON VVTI 2JZ Collection 98+ Pictures What Cars Have The Lsa Engine Sharp Model Car Engine Kits Engine Wallpapers - Top Free Eng

engine reduced power chevy equinox Collection 98+ pictures what cars have the lsa engine sharp

Spark Plug Measurement - Thread Doctor Spark Plug Socket Size Chart - Garage Sanctum Sbc Spark Plug Thread Size Spark Plug Th

what size is a spark plug thread What is the thread size of a spark plug

Battery Low Start Vehicle Chevy Malibu The Frontiers Of Batt

battery - Students | Britannica Kids | Homework Help Lithium Batteries The Frontiers of Battery Development What Is An Electric Battery? Battery - Energy Education What Is An E

battery low start vehicle chevy malibu The frontiers of battery development

110v Male Plug - male plug #011-d

110v male plug - male plug #011-d

Clean Title With Accident Understanding clean title

Salvage Clean Title Cars For Sale - Car Sale and Rentals clean titles Can You Turn a Rebuilt Title to a Clean Title? Laws to Know What is a Clean Title?

clean title with accident Understanding clean title cars

2004 Yaris 2004 Toyota Yaris 1.0 12 Months Mot

2004' Toyota Yaris Sport for sale . Jelenia Gora, Poland 2004 Toyota Yaris 1.0 12 months MoT | in Cholsey, Oxfordshire | Gumtree Vehiculos: Toyota Yaris 2004 200

2004 yaris 2004 toyota yaris 1.0 12 months mot

48re Neutral Safety Switch How To Test A Neutral Safety Swit

Neutral Safety Switch (5 Prong Push-in) 48RE (2001-Up) | eBay 46RE 48RE Neutral Safety Switch Adapter Kit | CRT 48re Neutral Safety Switch Wiring Diagram 48re Ne

48re neutral safety switch How to test a neutral safety switch in under 15 minutes

Exhaust Tip Black Chrome The Benefits Of A Performance Exhau

Gibson Performance Exhaust - Polaris RZR Pro R, 304 Stainless Steel, X ... Best Exhaust Systems (Review & Buying Guide) Exhausts Repairs & Replacement Harlow Exhaust Systems Explaine

exhaust tip black chrome The benefits of a performance exhaust system